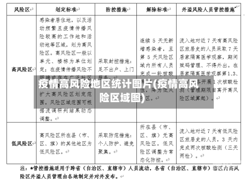
疫情高风险地区统计图片(疫情高风险区域图)
本文目录一览:
-
〖壹〗 、
2022年上海疫情封城了吗?近来是什么风险等级?附封控小区名单!
- 〖贰〗、西安疫情最新消息,全市封控为谣言,部分学校延迟开学
- 〖叁〗、7月5日上海1地列为高风险,4地列为中风险APP
- 〖肆〗 、大连疫情中高风险名单一览
2022年上海疫情封城了吗?近来是什么风险等级?附封控小区名单!
022年上海未封城 ,近来有0个高风险地区,10个中风险地区,封控小区涉及多个区域 。以下是详细信息:2022年上海是否封城未封城:2022年3月15日15:00 ,上海举行疫情防控工作新闻发布会,针对媒体“上海会封城吗 ”的提问,顾洪辉明确表示,上海没有“封城” ,现在也不必“封城”。
上海2022年疫情并未封城,近来风险等级情况如下:0个高风险地区,10个中风险地区 ,具体分布于黄浦区、嘉定区、闵行区、金山区 、浦东新区、静安区、徐汇区 、嘉定区、松江区、普陀区。
官方态度明确不封城上海官方本周明确表示,近来不会封城,现在也不必封城 ,将努力把疫情对生产生活秩序的影响降到最低 。这一决策基于上海作为中国航运枢纽和全球金融中心的特殊地位,全面封城将对中国国内经济 、民生乃至世界投资者信心造成极大负面影响。
西安疫情最新消息,全市封控为谣言,部分学校延迟开学
西安疫情最新消息:全市封控为谣言,部分学校延迟开学 ,近来共有63个高风险地区和45个中风险区域。以下是详细情况:疫情数据与趋势昨日西安新增5例确诊病例和9例无症状感染者,确诊人数较前一日有所下降。由于确诊人员活动轨迹复杂,导致高风险区域持续增加 。
深圳和广州在防疫期间实施了小区封闭管理、返城申报及延迟开学等措施 ,北京和上海也采取了相关防疫行动。 以下是具体措施的详细说明:深圳防疫措施小区封闭管理 深圳于2月7日召开全市社区小区疫情联防联控视频会议,发布《关于建立健全社区联防联控机制的若干措施》,要求社区小区100%实行围合封闭式管理。
清华大学8月3日发布通知,明确当前处于中高风险地区的学生 ,暂不返校和报到,具体时间等待学校进一步通知 。学生到校后,需严格遵守学校疫情防控规定和进出校园管理规定 ,坚持“非必要不出校、非必要不聚集 、非必要不离京 ”,并做好健康防护。
7月5日上海1地列为高风险,4地列为中风险APP
上海市新冠肺炎疫情防控工作领导小组办公室于7月5日发布最新通告,根据国家第九版新冠肺炎疫情防控方案 ,经市疫情防控工作领导小组办公室研究决定,自当日零时起,普陀区曹杨新村街道兰溪路148号被列为高风险区。
022年7月25日 ,上海市新增了三例本土无症状感染者 。其中,感染者1是一位32岁的男性,居住于浦东新区周浦镇忘忧路135弄 ,被诊断为无症状感染者。
自2022年3月1日起,上海新增1个中风险地区,为普陀区石泉街道宁强路33号石泉社区文化活动中心。截至近来,上海无高风险地区 ,有1个中风险地区,其他地区均为低风险地区 。
将长宁区新华路街道延安西路1558弄1—4号,浦东新区南码头路街道浦三路111弄5号楼和颐酒店(上海新世界博览中心世博园店) ,浦东新区南码头路街道南码头路451弄、浦三路12弄3号、5号 、7号、9-16号、21-32号列为高风险区。长宁区新华路街道、浦东新区南码头路街道的其他地区列为低风险区。
大连疫情中高风险名单一览
〖壹〗 、大连疫情中高风险地区具体名单如下:高风险地区包括庄河市新华街道小寺社区和昌盛街道张屯社区 。这些地区被严格封锁,居民需居家隔离,并进行定期核酸检测。中风险地区则有31个 ,主要分布在庄河市、甘井子区和中山区等地。这些地区的居民也需要进行严格的防疫措施,如佩戴口罩、保持社交距离等。
〖贰〗 、大连疫情中高风险名单 高风险地区2个:庄河市新华街道小寺社区和昌盛街道张屯社区 。
〖叁〗、截至14日,大连市有高风险地区2个 ,中风险地区31个,13日0时至24时新增60例本土新冠肺炎确诊病例,其中28人为庄河市大学城住校学生。风险地区调整情况14日 ,大连市庄河市昌盛街道张屯社区调整为高风险地区。
发表评论